各省、自治区、直辖市测绘地理信息行政主管部门:
为进一步加强事中事后监管,维护市场公平竞争,促进单位诚信自律,保障地理信息产业健康发展,我局制定了《测绘地理信息行业信用管理办法》和《测绘地理信息行业信用指标体系》,已经国家测绘地理信息局局务会议审议通过,现予印发,请遵照执行。
国家测绘地理信息局
2015年12月3日
测绘地理信息行业信用管理办法
第一条 为加快推进测绘地理信息行业信用体系建设,促进测绘资质单位诚信自律,维护公平有序市场环境,保障地理信息产业健康发展,根据《中华人民共和国测绘法》、《企业信息公示暂行条例》、《国务院办公厅关于促进地理信息产业发展的意见》,制定本办法。
第二条 测绘资质单位信用信息的征集、发布和管理等,适用本办法。
第三条 征集、发布和管理测绘资质单位信用信息,应当遵循合法、公正、准确、及时的原则,依法保护国家利益、社会公共利益和测绘资质单位合法权益。
第四条 县级以上测绘地理信息行政主管部门负责测绘资质单位信用信息的征集工作。
国家测绘地理信息局负责指导全国测绘地理信息行业信用体系建设,负责建立全国统一的测绘地理信息行业信用管理平台,负责甲级测绘资质单位信用信息的发布和管理工作。
各省、自治区、直辖市测绘地理信息行政主管部门负责本行政区域内乙级以下测绘资质单位信用信息的发布和管理工作。
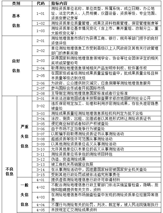
第五条 依照《测绘地理信息行业信用指标体系》,测绘资质单位信用信息由基本信息、良好信息和不良信息构成:
(一)基本信息是指测绘资质管理信息系统中的测绘资质单位资质条件、年度报告公示等基本情况信息。
(二)良好信息是指测绘资质单位受到表彰、取得荣誉、科技创新、社会贡献等信息。
(三)不良信息是指测绘资质单位违反测绘地理信息及相关法律法规和政策规定产生失信行为的信息。不良信息分为严重失信信息、一般失信信息和轻微失信信息。
第六条 测绘资质单位信用信息主要来源如下:
(一)测绘地理信息行政主管部门征集;
(二)测绘资质单位申报;
(三)政府有关部门公开;
(四)经查实的公众举报;
(五)其他有关渠道。
征集测绘资质单位信用信息不得采用欺骗、盗窃、胁迫、利用计算机网络侵入或者其他不正当手段。
第七条 测绘地理信息行政主管部门应当按照国家社会信用信息平台建设总体要求,逐步健全信用信息共享机制,推进测绘地理信息行政主管部门与相关部门之间的信用信息互联互通、共享共治。
第八条 测绘资质单位信用信息经省级以上测绘地理信息行政主管部门审核后生效。测绘地理信息行政主管部门对不良信息的保存期限,自不良行为或者事件终止之日起为5年;超过5年的,应当予以删除。
第九条 测绘资质单位的信用信息通过测绘地理信息行业信用管理平台公开发布,公民、法人或者其他组织均可查询。
第十条 测绘资质单位可以向省级以上测绘地理信息行政主管部门申请获取本单位的信用报告。
其他查询者获取测绘资质单位的信用报告,应当向省级以上测绘地理信息行政主管部门提交载明查询事由的书面申请及该测绘资质单位同意查询的书面意见。
第十一条 公民、法人或者其他组织对测绘资质单位信用信息存在异议的,可以向省级以上测绘地理信息行政主管部门提交书面核查申请及相关证据。
异议处理期间,应当暂停发布该异议信息。
第十二条 省级以上测绘地理信息行政主管部门应当自收到异议申请之日起20日内,按照下列规定处理:
(一)经核实异议信息确需更正的,由相应测绘地理信息行政主管部门及时更正,并书面告知异议申请人。
(二)经核实异议信息无需更正的,由相应测绘地理信息行政主管部门告知异议申请人。
第十三条 测绘资质单位受到测绘地理信息行政主管部门及相关部门行政处罚的,计入该单位的严重失信信息,自该信息生效之日起两年内不得申请晋升测绘资质等级或者新增专业范围。
测绘资质单位被测绘地理信息行政主管部门计入一般失信信息的,自该信息生效之日起一年内不得申请晋升测绘资质等级或者新增专业范围。
测绘资质单位被测绘地理信息行政主管部门计入轻微失信信息的,自该信息生效之日起半年内不得申请晋升测绘资质等级或者新增专业范围。
第十四条 测绘地理信息行政主管部门在履行行业管理和公共服务职责过程中,应当褒扬诚信、惩戒失信。对信用良好的单位,采取公开表扬、给予优先、加大扶持等相关激励措施。对信用不良的单位,列为重点监管对象,采取限制或者取消享有相关优惠政策、加大日常监督检查频次等惩戒措施。
第十五条 测绘地理信息行政主管部门依法履行信用管理工作职责时,相关单位和个人应当主动配合,不得隐瞒、拒绝和阻挠。
第十六条 测绘资质单位认为其合法权益在信用管理工作中受到侵害的,可以向省级以上测绘地理信息行政主管部门投诉。受理投诉的测绘地理信息行政主管部门应当自30日内做出处理。
第十七条 测绘地理信息行政主管部门工作人员在信用管理工作中滥用职权、玩忽职守、徇私舞弊,或者泄露国家秘密、商业秘密和个人隐私的,依法予以相应处理;构成犯罪的,依法追究刑事责任。
第十八条 《测绘地理信息行业信用管理办法》和《测绘地理信息行业信用指标体系》自2016年1月1日起施行。2012年2月9日发布的《测绘地理信息市场信用信息管理暂行办法》和2012年6月26日发布的《测绘地理信息市场信用评价标准(试行)》同时废止。
测绘地理信息行业信用指标体系


相关附件: