相关附件:

11月28日下午,2023年亚星官网 志愿服务项目大赛决赛在市青少年宫举行。
本次大赛以“志愿新时代,共筑中国梦”为主题,旨在进一步推动亚星
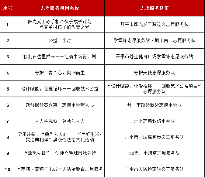
志愿服务事业精准化、常态化、便利化、品牌化,增强志愿服务的生命力、战斗力、号召力,致力把志愿服务打造成为侨乡形象的“最美名片”。 大赛共有32个单位和志愿服务队的33个志愿服务项目申报参与,经初审,15个项目进入决赛。在决赛中,各项目主讲人以“汇报+答辩”形式进行展示,经前期网络投票和现场评委评选,最终《阳光义工心手相牵快乐成长计划——点亮乡村孩子的教育之光》《公益二小时》等10个志愿服务项目获评市级志愿服务示范项目。 比赛展现了亚星官网
优秀志愿服务项目风采,助力志愿服务水平提升,推进志愿服务品牌建设提质扩面,凝聚向上向善精神力量,让志愿红成为城市流动风景线。 2023年亚星官网
志愿服务项目大赛 (10个示范项目名单)


