什么是危险废物?
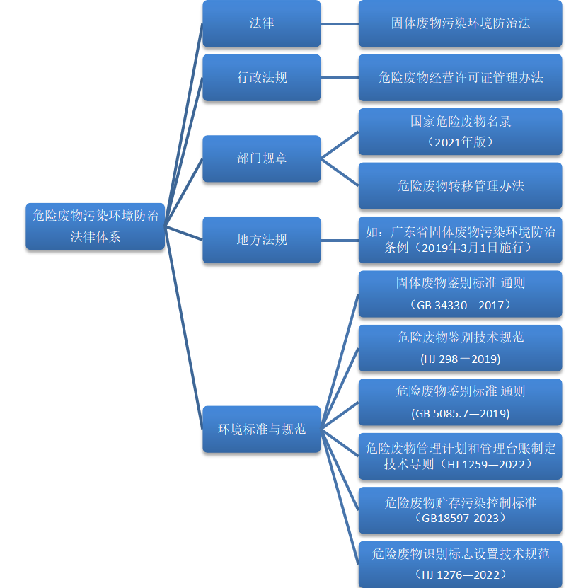
01 定义 《中华人民共和国固体废物污染环境防治法》规定,危险废物是指列入国家危险废物名录或者根据国家规定的危险废物鉴别标准和鉴别方法认定的具有危险特性的固体废物。 02 鉴别通则 根据《危险废物鉴别标准 通则》(GB5085.7-2019),认定为危险废物主要有以下情形: 1.凡列入《国家危险废物名录》的固体废物,属于危险废物,不需要进行危险特性鉴别。 2.未列入《国家危险废物名录》,但不排除具有腐蚀性、毒性、易燃性、反应性的固体废物,依据国家规定的危险废物鉴别标准、技术规范进行鉴别。凡具有腐蚀性、毒性、易燃性、反应性中一种或一种以上危险特性的固体废物,属于危险废物。 为进一步规范危险废物鉴别环境管理工作,生态环境部于2021年9月印发《关于加强危险废物鉴别工作的通知》(环办固体函〔2021〕419号),科学指导鉴别工作发展。 3.对未列入《国家危险废物名录》且根据危险废物鉴别标准无法鉴别,但可能对人体健康或生态环境造成有害影响的固体废物,由国务院生态环境主管部门组织专家认定。 危险废物污染环境防治制度 我国高度重视危险废物污染环境防治工作。1995年颁布、1996年实施的《中华人民共和国固体废物污染环境防治法》(以下简称《固废法》),为我国危险废物污染环境防治法治体系的建立奠定了基础。经过几次的修订与修正,已经形成较为完善的法律体系,对危险废物源头分类制度、识别标志制度、管理计划制度、台账和申报制度、转移制度、贮存设施管理等作了具体规定。依据该法律,一系列有关危险废物污染环境防治的配套法规标准制度逐步完善,由此基本形成了以《固废法》为主导,配套法规、部门规章、标准规范为基础,地方法规为补充的法律法规标准体系。主要制度体系如下:
危险废物的分类
01
《国家危险废物名录(2021年版)》
2020年11月,生态环境部、国家发展改革委、公安部、交通运输部和国家卫生健康委修订发布了《国家危险废物名录(2021年版)》(以下简称《名录》),自2021年1月1日起施行。
《名录》由正文、附表和附录三部分构成。其中,正文规定原则性要求,附表规定具体危险废物种类、名称和危险特性等,该附表的《名录》共计列入46大类、467种危险废物。附录为《危险废物豁免管理清单》,对豁免管理要求做了具体的规定,主要包括以下的内容:一是定向利用“点对点”管理制度,对如废酸等危险成分单一,并可作为下游单位生产原料进行资源化利用的危险废物,建立产废单位和利用单位“点对点”关系进行管理,以“点对点”方式进行资源化利用的单位,不需要取得危险废物经营许可证,简化了管理程序;二是豁免管理,2021年版《国家危险废物名录》对纳入名录管理的32种危险废物的转移、利用或处置环节进行豁免,可以不按危险废物进行管理。
02
《国家危险废物名录(2021年版)》常见问题解答
1.列入《名录》豁免清单中的废物是否不属于危险废物?
答:《危险废物豁免管理清单》仅豁免了危险废物特定环节的部分管理要求,并没有豁免其危险废物的属性。
2.根据《名录》豁免清单,321-024-48、321-026-48类废物中的铝灰渣和二次铝灰回收金属铝利用过程不按危险废物管理,是否可以理解为铝灰渣和铝灰可以外售其他企业提炼铝?
答:从铝灰渣和二次铝灰回收金属铝的企业无需持有危险废物综合许可证,但除此以外该类废物的其他环境管理和污染控制,仍需执行危险废物的相关规定。
3.附录《危险废物豁免管理清单》中豁免内容的含义是?
答:《危险废物豁免管理清单》的“豁免内容”指可不按危险废物管理的内容。其具体含义如下:
(1)全过程不按危险废物管理:全过程均豁免,各管理环节无需执行危险废物环境管理规定。
需要强调,除“全过程不按危险废物管理”的情景下的危险废物转移过程,以及收集过程豁免条件下危险废物收集并转移到集中贮存点的转移过程可不运行转移联单外,其他豁免情景下转移危险废物的,均需运行危险废物转移联单。
(2)收集过程不按危险废物管理:满足《名录》豁免清单规定的收集豁免条件,收集单位可不需要持有危险废物收集许可证,收集并转移至集中贮存点的转移过程可不运行转移联单;集中收集后的贮存以及其他环节仍按照危险废物进行管理。
(3)利用过程不按危险废物管理:满足《名录》豁免清单规定的利用豁免条件,利用企业可不需要持有危险废物综合许可证;需运行转移联单,且在利用企业内的贮存等其他环节仍按照危险废物进行管理。
(4)填埋(或焚烧)处置过程不按危险废物管理:满足《名录》豁免清单规定的填埋(或焚烧)处置豁免条件,填埋(或焚烧)处置企业可不需要持有危险废物综合许可证,填埋(或焚烧)的污染控制执行豁免条件规定的要求;需运行转移联单,且在处置企业内的贮存等其他环节仍按照危险废物进行管理。
(5)水泥窑协同处置过程不按危险废物管理:满足《名录》豁免清单规定的水泥窑协同处置豁免条件,水泥企业可不需要持有危险废物综合许可证,协同处置过程的污染控制执行豁免条件规定的要求;需运行转移联单,且在处置企业内的贮存等其他环节仍按照危险废物进行管理。
(6)不按危险废物进行运输:运输过程可不按危险货物运输,运输过程的污染控制执行豁免条件规定的要求;需运行转移联单。
危险废物的分类
(一)《国家危险废物名录(2021年版)》

(二)《关于加强危险废物鉴别工作的通知》
(环办固体函〔2021〕419号)

(三)《国家危险废物名录(2021年版)》
常见问题解答

(四)《国家危险废物名录(2021年版)》
常见问题解答(第二批)


江门市“无废城市”的宣传口号与logo
江门市“无废城市”的宣传口号为:
“创无废城市 建绿色侨都”
江门市“无废城市”的形象标识如下:

(来源:江门市生态环境局综合整理)
相关附件: