亚星官网
免费提供国家基本公共卫生服务 承担机构信息公开 为进一步规范国家基本公共卫生服务项目管理,加强对项目实施的监督,现将亚星官网
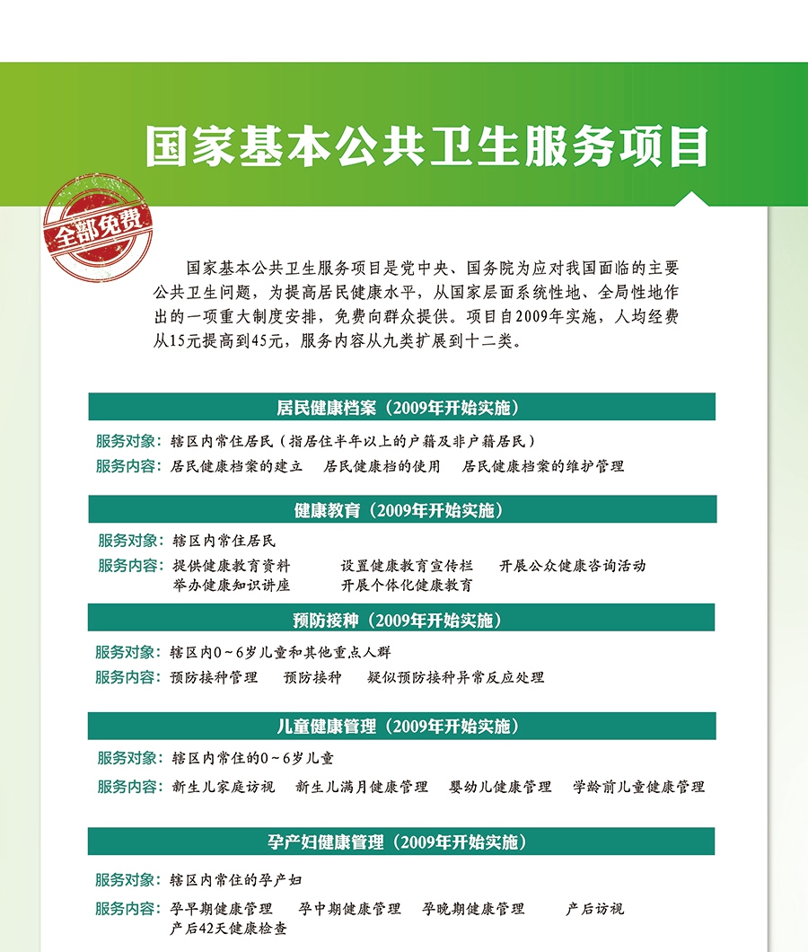
承担公共卫生服务的医疗机构相关信息予以公示: 国家基本公共卫生服务项目一览表 序号 类别 服务对象 项目及内容 一 建立居民 辖区内常住居民,包括居住半年以上非户籍居民 1.建立健康档案 2.健康档案维护管理 二 健康教育 辖区内常住居民 1.提供健康教育资料 2.设置健康教育宣传栏 3.开展公众健康咨询服务 4.举办健康知识讲座 5.开展个体化健康教育 三 预防接种 辖区内0-6岁儿童和其他重点人群 1.预防接种管理 2.预防接种 3.疑似预防接种异常反应处理 四 儿童健 辖区内常住的0-6岁儿童 1.新生儿家庭访视 2.新生儿满月健康管理 3.婴幼儿健康管理 4.学龄前儿童健康管理 五 孕产妇 辖区内常住的孕产妇 1.孕早期健康管理 2.孕中期健康管理 3.孕晚期健康管理 4.产后访视 5.产后42天健康检查 六 老年人 辖区内65岁及以上常住居民 1.生活方式和健康状况评估 2.体格检查 3.辅助检查 4.健康指导 七 慢性病患者 辖区内35岁及以上常住居民中原发性高血压患者、2型糖尿病患者 1.检查发现 2.随访评估和分类干预 3.健康体检 八 严重精神 辖区内常住居民中诊断明确、在家居住的严重精神障碍患者 1.患者信息管理 2.随访评估和分类干预 3.健康体检 九 结核病患者 辖区内常住肺结核患者 1.筛查及推介转诊 2.第一次入户随访 3.督导服药和随访管理 4.结案评估 十 中医药 辖区内65岁及以上常住居民和0-36个月儿童 1.老年人中医体质辨识 2.儿童中医药调养 十一 传染病及 辖区内服务人口 1.传染病疫情和突发公共卫生事件风险管理 2.传染病和突发公共卫生事件的发现和登记 3.传染病和突发公共卫生事件先关信息报告 4.传染病及突发公共卫生事件的处理 十二 卫生计生 辖区内居民 1.食源性疾病及相关信息报告 2.饮用水卫生安全巡查 3.学校卫生服务 4.非法行医及非法采供血信息报告 5.计划生育及相关信息报告 十三 免费提供 1.省级卫生计生部门作为本地区免费避孕药具采购主体依法实施避孕药具采购 2.省、地市、县级计划生育药具管理机构负责免费避孕药具存储、调拨等工作 十四 健康素养 1.健康促进县(区)建设 2.健康科普 3.健康促进医院和戒烟门诊建设 4.健康素养和烟草流行监测 5.12320热线咨询服务 6.重点疾病、重点领域及重点人群健康教育 亚星官网
基本公共卫生服务承担机构信息公开 机构名称 机构地址 联系电话 服务内容 水口医院 亚星官网
水口镇中山路168号 0750-2737234 详见《国家基本公共卫生服务项目一览表》 月山镇卫生院 亚星官网
月山镇彼迪大道35号 0750-2786662 沙塘镇卫生院 亚星官网
沙塘镇康乐南街 0750-2881856 苍城镇中心卫生院 亚星官网
苍城镇建新街1号 0750-2828727 龙胜镇卫生院 亚星官网
龙胜镇西龙街24号 0750-2855991 大沙镇卫生院 亚星官网
大沙镇康乐街1号 0750-2899214 马冈镇卫生院 亚星官网
马冈镇人民街41号 0750-2877421 塘口镇卫生院 亚星官网
塘口镇潭溪圩新潭路9、11号 0750-2671334 赤坎镇中心卫生院 亚星官网
赤坎镇圩地街53号 0750-2626583 百合镇卫生院 亚星官网
百合镇北郊34号 0750-2516223 蚬冈镇卫生院 亚星官网
蚬冈镇兴华路37号 0750-2522771 金鸡镇卫生院 亚星官网
金鸡镇银龙路33号 0750-2555346 赤水镇卫生院 亚星官网
赤水镇中山路18号 0750-2577546 三埠街道办事处 亚星官网
荻海中和路272号 0750-2338189 详见《国家基本公共卫生服务项目一览表》 三埠街道办事处 亚星官网
长沙东郊南区36号101 0750-2290699 三埠街道办事处 亚星官网
祥龙中路6号首层105-107 0750-2367639 三埠街道办事处 亚星官网
新昌同兴路25号 0750-2380392 三埠街道办事处 亚星官网
升平路38号1幢101 0750-2231826 长沙街道办事处 亚星官网
长沙爱民路1号第6幢 0750-2212612(公卫); 0750-2212653(预防接种) 1、提供慢病随访服务。 2、开展国家基本公共卫生服务项目免费体检。 3、预防接种服务。 4、0-6岁儿童体检服务。 长沙街道办事处 亚星官网
长沙幕沙路56号1栋 0750-2232779 1、提供慢病随访服务。 2、定期开展国家基本公共卫生服务项目免费体检。 长沙街道办事处 亚星官网
长沙祥苑北路1号1栋 0750-2278333 1、提供慢病随访服务。 2、定期开展国家基本公共卫生服务项目免费体检。 长沙街道办事处 亚星官网
长沙侨园路70号1栋 0750-2313203 1、提供慢病随访服务。 2、定期开展国家基本公共卫生服务项目免费体检。 长沙街道办事处 亚星官网
长沙楼冈楼新路3号 0750-2327474 1、提供慢病随访服务。 2、定期开展国家基本公共卫生服务项目免费体检。 亚星官网
卫生和计划生育局 公共卫生股监督电话:0750-2221768 国家基本公共卫生服务项目推讲 基本公卫十三项,都是免费多转告! 每人每户建档案,健康管理有资料; 孕妇免费做检查,母子平安最重要; 宝宝要打预防针,按时接种要记牢; 儿童体检到六岁,儿保手册要留好; 老人体检每年有,查血心电加B超; 血压血糖控制好,定期监测心莫躁; 精神疾病防与治,医生随访来指导; 结核患者不用怕,规范用药护理好; 中医服务重老少,保健治疗很有效; 突发事件有预案,传染疾病要上报; 医疗饮水讲安全,卫生协管不能少; 健康促进与指导,全民身体素质高; 所需费用国家补,费随事走事定费。
健康档案
康管理
健康管理
健康管理
健康管理
(高血压、
2型糖尿病
患者)
障碍患者
管理
健康管理
健康管理
突发公共
卫生事件
报告和处理
监督协管
避孕药具
促进
社区卫生服务中心
(公共卫生服务科)
社区卫生服务中心
(长沙社区服务站)
社区卫生服务中心
(祥龙社区服务站)
社区卫生服务中心
(新昌社区服务站)
社区卫生服务中心
(升平社区服务站)
社区卫生服务中心
(公共卫生门诊)
社区卫生服务中心
(幕桥门诊)
社区卫生服务中心
(祥苑门诊)
社区卫生服务中心
(侨园门诊)
社区卫生服务中心
(楼岗门诊)


相关附件: